小米法务背刺雷军,一次社会性死亡

小米的新拐点出现了
封面 I 雷军微博
作者 I 李东阳
报道 I 李东阳朋友圈
雷军和他的小米汽车,正陷入冰火两重天的市场反响。
昨日,小米集团发布业绩公告,2025年第三季度实现营收约1131.21亿元,同比增长22.3%,连续4个季度突破千亿元;经调整净利润为113亿元,创历史新高,同比增长80.9%。
其中最值得关注的一点是,在手机产品依旧挑起重担的当下,小米汽车业务开始站出来养家了!
具体来看,第三季度,智能电动汽车及AI等创新业务分部收入290亿元,同比增长超199%。其中,智能电动汽车收入283亿元,其他相关收入7亿元。

展开全文
图源:雷军微博
震撼,实在是震撼!
这意味着小米汽车首次盈利,只用一年多超越了部分车企十年都没迈过的门槛。
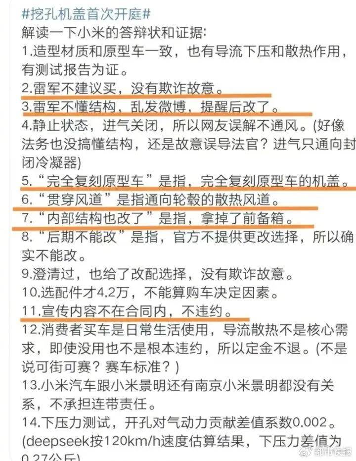
但雷军恐怕笑不出来,前几日小米SU7Ultra的“挖孔机盖”纠纷正式开庭,为了增添证据,小米法务甚至拿出了“雷军不懂结构,发的微博不算数”这样的指摘,看得全网一头雾水。
如今小米的公关与雷军的IP已实现强绑定,但后者的锋芒正掉转枪头刺向小米自己,站在新的拐点上,如何平衡好IP和品牌是小米需要思考的课题。

小米汽车的诞生让雷军的声望空前高涨,但野蛮生长的姿态也埋下了祸根。
还记得上半年,雷军将预售价格81万的SU7 Ultra直接宣布52.99万开卖,整个车圈都被这波营销操作暴击了。
但效果立竿见影,开售10分钟,订单6900台;开售两小时,订单过10000台,小米汽车高端已成的呼喊声响彻全网。
的确,两个小时就做到了同级别保时捷和奔驰7款车型去年一整年的销量总和,小米自然有狂妄的本钱。
然而繁荣之下潜伏着危机,小米SU7 Ultra的碳纤维双风道前舱盖被车主质疑宣传和实际不符,车主们要求退车或者全额退还两万元定金。

图源:小红书
小米方面只愿意最多补偿20000积分,惊觉遭到背刺的车主就此开始维权,随后,100多人以虚假宣传为由起诉小米,要求退还2万元定金,并赔偿三倍定金。
从5月到现在,这条维权路走了半年之久,直到最近开庭,小米法务部拿出了新证据,大众的视野又被拉回到这起纷争中。
据都市快报,小米法务梳理了84页新证据,亮出两个核心观点:一是表明雷军在宣传中多次表示产品昂贵,不建议购买,尽到了提醒消费者的义务;二是量产机盖只是照着原型车的样子做的,而且宣传的内容没写进购车合同,不算违约。
其中比较有争议的一条是“雷军不懂结构,后来已经改了微博”,实事求是的来讲,在小米汽车营销宣传在鼎盛的那段时期,不少消费者都是为了追随雷总的影响力才选择下单,如今这句轻飘飘的解释似乎显得有些不合理。

图源:都市快报
这也从侧面反映出,在激烈竞争的市场大环境中,新势力车企不应只注重营销噱头,而忽视产品交付与宣传的一致性。
之前咱们就分析过,当雷军IP和小米强绑定后,一旦出现事故,雷军就成了第一责任人。
这也解释了为何雷军在微博解释小米重视安全时,大量舆论还是表示不理解,认为享受IP红利和事后撇清责任这事不地道。
作为新兴车企,营销的确帮助小米汽车达到了破圈和稳销量的效果,但如今的问题是产品力究竟如何才是消费者真正在意的点。

靴子还未落地,小米汽车已经传来了喜人的消息。
官方数据显示,2025年1至9月,小米汽车累计交付量已超过26万辆。其中,第三季度累计交付约10.88万辆新车,创单季度历史新高。“小米汽车预计将于本周完成全年35万辆的交付目标。”卢伟冰在业绩电话会上透露。
一边是争议缠身,一边是销量暴涨,提前完成年度任务,同时正式开始盈利。
雷军同样在微博送上了祝贺,还表示研发投入91亿元,同比增长52.1%,预计全年投入超300亿元。研发总人数24871人。
在大众的朴素印象中,小米汽车一直是以性价比杀手的身份出现的,但其实小米的售价一直不算低,二季度时,卢伟冰就表示“小米汽车的平均售价达到了25.3万元。如果将税率计算在内,小米汽车的平均售价将达到28.7万元。”
而且,小米汽车及AI等创新业务毛利率,由2024年第二季度的15.4%上升至2025年第二季度的26.4%,已经超过宝马、奔驰、保时捷等一众豪华车企。

图源:雷军微博
从平均售价来看,小米汽车实际上已经进入了高端车阵营,其实比较好的一点是,在价格战浪潮中初生的小米,没有参与恶性价格战,而是走出了价值战这条路。
回看近些年被后浪拍在沙滩上的车企,小米汽车的盈利揭示了一个残酷现实:在智能电动车时代,传统的 "高投入、低毛利、慢回报" 模式已死,唯有 "高效率、高毛利、快迭代" 的新范式才能生存。
不过仍旧是那句话,高端必须是全方位的,无懈可击的,即便那些个案事故不影响小米汽车缔造一个又一个销量奇迹,但往事并没有随风逝去,拔掉的钉子仍在留下黑洞在广大用户心中。
何况如今有关雷军IP的地基开始松动,当“YU7测试车”“SU7”催尾款“小字争议”等事件开始爆发时,雷军和小米需要从危机中探索新的发展轨迹。

遥望一年前,雷总还被全网冠以“爽文男主”的称号,一举一动都能引起网络骚动,妥妥的顶流爱豆。
什么老婆是初恋的,头发是茂盛的,身高是一米八一的,啤酒肚是没有的。
这一切的一切,还得追溯到小米SU7如惊雷般的轰动上市,当市场开足马力预热了几个月的性价比,遇上雷总慷慨解囊大手一挥,宁愿赔本也不愿让米粉失望的21.59万横空出世。
雷军搭乘小米汽车一跃腾空,企业家声望达到空前高度,一度被全网视做新一代的许愿池,最懂消费者的存在。
一年之后,雷军开始亲自回应安全质疑,宣传争议闹上法庭,这套公关模式在汽车安全这块铁板上撞出了最激烈的火花。
之前雷军最饱受好评的莫过于他的演讲模式,将自己的经历融入到一个个冰冷的商业故事中,让艰涩的技术参数与宏大的企业战略,落地成了普通人也能感同身受的奋斗叙事。

图源:雷军微博
他像一位熟悉的老友,在台上不疾不徐地分享自己的低谷、迷茫与顿悟,这种“真诚的叙事”不仅消解了CEO高高在上的神坛形象,更在无形中为小米品牌注入了“和用户做朋友”的亲和力。
每一次发布会,都仿佛不仅仅是在卖产品,更是在进行一场价值观的共鸣与认同感的共建。
然而,这种高度依赖个人魅力与情感联结的模式,也潜藏着巨大的风险。
当雷军的个人形象与小米汽车的品牌价值深度捆绑,一荣俱荣,一损俱损。
任何发生在雷军个人身上的争议、不当言论,或是公众对其“真诚”人设的质疑,都将如利剑般直接刺向品牌心脏。
一旦未来产品出现重大瑕疵或公司面临信任危机,彼时被故事打动的用户,其“被背叛感”也会愈发强烈,反噬的力量将远超一个冰冷商业体的常规遭遇。这份由真诚构筑的护城河,也可能成为最易被攻破的软肋。
如今小米汽车已经缔造了前所未有的销量奇迹,跨过了创业最艰难的阶段,或许雷军是时候完成一定程度上与小米的切割。
让雷军的归雷军,小米的归小米,在造车这场关乎生命的征程中,仅靠个人魅力的“术”无法破局;唯有极致的产品实力,才是赢得用户那颗心的唯一“道”。








评论